Profil SMK

Ponpes Nur El Falah

Pondok Pesantren Berbasis Teknologi

Selayang Pandang Ponpes Nur El Falah

Info Umum

Pondok pesantren terbaik dibanten

Tentang

Pondok Pesantren Nur El Falah adalah institusi pendidikan Islam ternama yang berlokasi di Serang, Banten, didirikan pada tahun 1943 oleh KH. Abdul Kabier. Pesantren ini dikenal sebagai salah satu pesantren Nahdlatul Ulama (NU) tertua di Banten dan memiliki program pendidikan formal serta non-formal, termasuk inisiatif "pesantren digital"

Perbesar Gambar

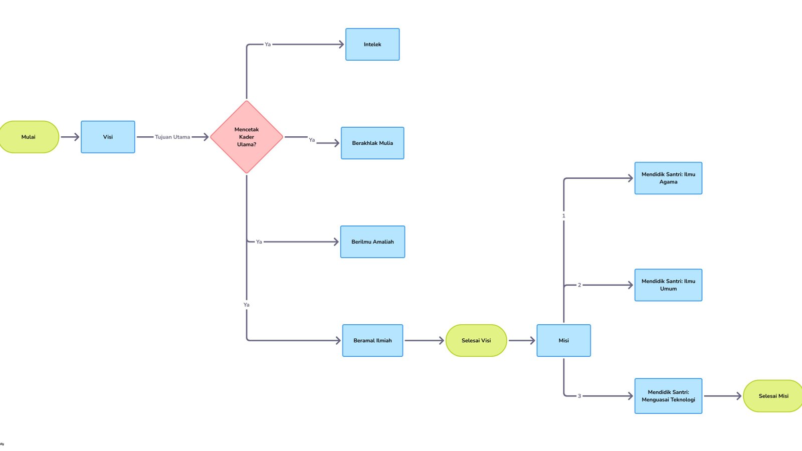
Visi

Mencetak kader ulama intelektual, berakhlak mulia, berilmu amaliah, dan beramal ilmiyah.

Indikator visi Ponpes Nur El Falah

  • Menjadi Wapres Republik Indonesia ke-13 periode 2019-2024

Misi

Menyiapkan santri melalui pendalaman studi agama Islam (faqih fiddin) dan ilmu pengetahuan umum, serta menguasai teknologi. Membentuk kepribadian santri yang baik dan mulia berdasarkan nilai Islam dan budaya luhur bangsa. Memadukan ilmu agama dengan ilmu

  • Juara Kitab Kuning tingkat Perguruan tinggi di Banten

Tujuan

1

Tujuan utama Ponpes Nur El Falah adalah mencetak kader ulama yang intelektual, berakhlak mulia, berilmu amaliah, dan beramal ilmiyah, dengan fokus mendidik santri menguasai ilmu agama, umum, dan teknologi (IT) berdasarkan aqidah Ahlusunnah Wal Jamaah.

Struktur Organisasi Ponpes Nur El Falah

Perbesar Gambar